现代内存与数据系统架构剖析:MEXT、MemVerge 与 Alluxio 的比较分析
Update
2025-10-09

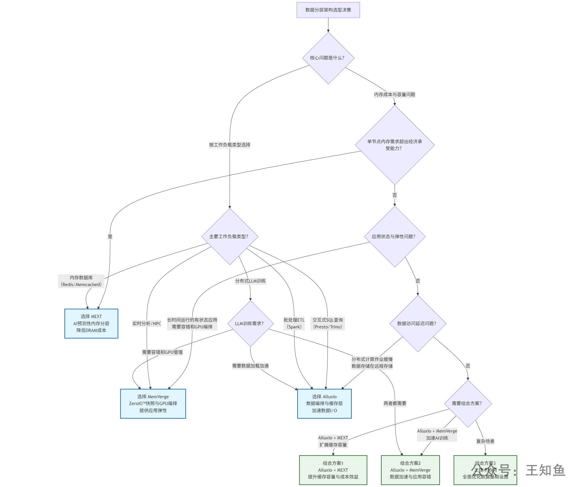
流程图说明:
-
决策起点:从识别核心问题开始,可以选择按问题类型或工作负载类型进行选型
-
主要技术路径:
- MEXT:解决单节点内存成本与容量问题
- MemVerge:解决应用状态、容错和GPU编排问题
- Alluxio:解决分布式数据访问延迟问题
-
工作负载适配路径:
- 内存数据库 → MEXT
- 交互式查询 → Alluxio
- LLM训练 → 根据需求选择MemVerge或Alluxio
- ETL作业 → Alluxio
- HPC/实时分析 → MemVerge
-
组合方案:
- Alluxio + MEXT:扩展缓存容量
- Alluxio + MemVerge:AI训练场景优化
- 三技术协同:复杂场景全面优化
摘要
在现代数据密集型计算领域,性能瓶颈呈现出日益分散和多层化的趋势。计算、存储和内存之间的交互关系变得空前复杂,单一的优化策略已无法满足所有需求。
本报告旨在深入剖析三种先进软件技术——MEXT (特指 mext.ai)、MemVerge 和 Alluxio。它们并非简单的竞争关系,而是分别在系统堆栈的不同层面,为解决根本不同的性能瓶颈而设计的专业化解决方案。
- MEXT (mext.ai): 该技术定位于操作系统与节点层面,旨在解决动态随机存取存储器(DRAM)的成本与容量瓶颈。通过其专有的人工智能(AI)驱动的预测性内存分层技术,MEXT 能够将低成本的 NVMe 闪存虚拟化为 DRAM 的扩展,从而在不牺牲过多性能的前提下,大幅降低大内存应用的总体拥有成本(TCO)。(和SWAP空间有什么区别?)
- MemVerge: 该技术在集群与编排层面运作,专注于解决“大内存”工作负载的状态性、弹性和资源利用率问题。其核心产品 Memory Machine 提供了一套完整的解决方案,包括通过“ZeroIO™”内存快照技术实现的应用容错与快速恢复,以及通过智能调度和“GPU Surfing”功能实现的高效 GPU 资源编排,共同构成了一个面向 AI 基础设施的操作系统。
- Alluxio: 该技术作为数据中间件层,致力于解决分离式计算与存储架构下的数据 I/O 和访问延迟鸿沟。作为一个虚拟的分布式文件系统,Alluxio 在计算框架与底层存储系统之间构建了一个高速缓存层,通过统一命名空间和智能数据缓存,为上层应用提供本地化的数据访问性能,有效加速了数据分析和 AI/ML 工作负载。
本报告的核心结论是:在 MEXT、MemVerge 和 Alluxio 之间进行选择,并非一个“非此即彼”的决策,而是一个基于企业当前面临的主要性能瓶颈的战略性诊断。架构师需要明确其系统的核心痛点——是内存成本与容量、应用状态与弹性,还是数据访问延迟——从而选择最合适的工具来构建一个高效、经济且稳健的数据基础设施。
基本理念与问题领域
本章旨在阐明每种技术诞生的“原因”,将其置于特定的历史和技术背景下进行审视。理解它们最初旨在解决的问题,是后续进行深度技术分析的基础。
MEXT:驯服内存的成本-容量曲线
- 核心问题:DRAM 的经济学困境现代数据密集型应用,尤其是内存数据库(如 Redis、Memcached)、图数据库(如 Neo4j)以及大规模数据分析(如 Spark)等,对内存容量的需求呈指数级增长 1。然而,DRAM 的成本和物理扩展性成为了巨大的障碍。服务器成本中,DRAM 占比高达 50%,但其利用率却出奇地低。大量研究和实践表明,超过一半的已配置内存资源在大部分时间内处于“冷”状态,即不被应用程序主动访问 1。这种“过度配置”导致了巨大的资本支出浪费。
- MEXT 的创始使命:重塑内存成本结构MEXT 公司成立于 2023 年,其核心使命是“从根本上降低大内存工作负载的计算成本” 1。他们选择从成本最高的组件——服务器 DRAM——入手。其解决方案的核心思想是将成本低廉近 20 倍的闪存(特别是高速 NVMe SSD)引入内存层级,作为 DRAM 的有效扩展 2。
- 技术挑战:跨越延迟鸿沟这一构想面临一个根本性的物理挑战:DRAM 的访问延迟通常在几十到一百纳秒(ns)级别,而即便是最快的 NVMe 闪存,其延迟也在微秒(µs)级别,两者之间存在一到两个数量级的性能差距 5。如果只是简单地将冷数据交换到闪存,当应用需要这些数据时,会因页面错误(page fault)而产生巨大的性能抖动,这对于延迟敏感的应用是不可接受的。
- MEXT 的解决之道:AI 预测先行 MEXT 的理念是通过一个 AI 预测引擎来主动管理数据分层,从而掩盖闪存的延迟。其系统会持续监控内存页的访问模式,并利用 AI 模型预测应用程序接下来可能需要访问哪些当前存放在闪存中的“冷”页面。在应用程序实际发出请求之前,MEXT 会“先发制人”地将这些页面透明地移回 DRAM 2。这样,当应用程序访问该内存地址时,数据已经位于 DRAM 中,从而实现了接近 DRAM 的访问速度。这种方法旨在为操作系统和应用程序创造一个单一、巨大且经济的内存池的“假象”。值得强调的是,MEXT 的技术明确区别于持久性内存(Persistent Memory),其目标是扩展易失性内存的容量并降低成本,而非提供数据持久化能力 1。
MemVerge:为大内存计算构建工程弹性
- 核心问题:“大内存”应用的脆弱性随着 AI/ML 训练、基因组学、高频交易等应用的兴起,“大内存计算”时代已经到来。这些应用通常是长时间运行的、有状态的,其关键计算状态(可达 TB 级别)完全保存在易失性的 DRAM 中 14。这构成了一个巨大的“爆炸半径”(blast zone):任何系统崩溃、电源故障或瞬时错误都可能导致数小时甚至数天的计算成果付之一炬。此外,作为 AI 计算核心的 GPU 资源既昂贵又稀缺,但其平均利用率却常常低于 15%,造成了严重的资源浪费 17。
- MemVerge 的创始使命:开启大内存计算之门MemVerge 的使命是“开启大内存计算之门”(Open the Door to Big Memory Computing),其愿景是让“所有应用都生存在内存中”(All Applications Live in Memory)14。为了实现这一目标,他们致力于提供一个基础设施层,使这些大内存应用具备容错能力、可移动性以及高效的资源利用率。
- 技术挑战:状态持久化的性能瓶颈传统的应用状态持久化方法,如检查点(checkpointing),通常是将内存中的数据写入外部存储(如 SSD 或分布式文件系统)。对于 TB 级的内存快照,这个过程是 I/O 密集型的,耗时可达数分钟甚至数小时,期间应用必须暂停,严重影响了计算效率 15。同时,如何在集群中高效、公平地调度和管理稀缺的 GPU 资源,本身就是一个复杂的编排难题 17。
- MemVerge 的解决之道:将内存状态视为一等公民MemVerge 的理念是将内存中的应用状态视为可直接管理和操作的一等公民。其核心技术是内存虚拟化和一项名为“ZeroIO™”的专利技术。该技术可以在几秒钟内完成从 DRAM 到持久性内存(如 Intel Optane PMem 或其他 SCM)的内存到内存快照,完全绕过了缓慢的传统存储 I/O 路径 15。这一核心能力是其“透明检查点”功能的基础。基于此,MemVerge 构建了一整套“AI 基础设施操作系统”——MemVerge.ai。该平台不仅提供应用容错,还进一步扩展到 GPU 资源的智能编排、自动化部署以及跨节点、跨云的作业迁移能力(称为“GPU Surfing”),从而全面提升大内存应用的弹性和效率 18。
MemVerge 的核心技术是整合(Verge)不同内存介质(DRAM、CXL DRAM、PMem/SCM),构建统一视角的多级内存缓存系统,基于IO调度算法,实现数据的智能分层,从而提高大内存系统的计算效率。
Alluxio:以数据编排层解耦计算与存储
- 核心问题:分离式架构的 I/O 鸿沟现代数据平台的架构趋势是计算与存储的分离。计算集群(如运行在 Kubernetes 或虚拟机上的 Spark、Presto)与存储系统(如云对象存储 S3、HDFS)被独立部署和扩展 22。这种分离带来了极大的弹性和成本效益,但也引入了新的性能瓶颈:网络延迟和存储吞吐量限制。当计算节点需要访问远程数据时,I/O 成为瓶颈,导致昂贵的计算资源(CPU 和 GPU)长时间处于空闲等待状态,利用率低下 24。
- Alluxio 的创始使命:数据访问的“最后一公里”Alluxio 的前身是诞生于加州大学伯克利分校 AMPLab(Spark 的发源地)的“Tachyon”项目,其最初目标就是解决大数据生态系统内部的数据共享和数据局部性问题 26。随着技术发展,其使命演变为“弥合任意计算框架与任意存储系统之间的数据访问鸿沟” 22。
- 技术挑战:统一与加速面临的挑战是,如何在不进行大规模数据迁移、不修改上层应用代码的前提下,为应用程序提供一个统一且高性能的数据视图,而这些数据实际上物理分散在异构、远程的多个存储系统中 22。
- Alluxio 的解决之道:虚拟的分布式缓存层Alluxio 的架构理念是充当一个“虚拟分布式文件系统”(Virtual Distributed File System)或数据编排层,位于计算和存储之间 23。它通过两大核心机制解决上述挑战:
- 统一命名空间(Unified Namespace):Alluxio 提供一个逻辑上的、全局统一的文件系统视图,将底层的多个不同存储系统(如 S3、HDFS、Azure Blob Storage)挂载(mount)到其命名空间下的不同目录。上层应用只需与 Alluxio 交互,无需关心数据究竟存储在哪里。
- 智能分布式缓存(Distributed Caching):当应用首次读取数据时,Alluxio 会从底层存储系统(Under File System, UFS)中拉取数据,并将其以数据块的形式缓存在靠近计算节点的存储介质上(如 DRAM、NVMe SSD)。后续对相同数据的访问将直接由 Alluxio 的缓存提供服务,速度可达本地内存或网络传输的级别,从而绕过了远程存储的 I/O 瓶颈 23。
这三种技术的发展轨迹清晰地反映了数据基础设施问题的演进。首先,云计算的普及推动了计算与存储的分离,这带来了数据局部性和 I/O 性能问题,Alluxio 应运而生,解决了这一基础性问题。其次,在数据访问被加速后,应用(特别是 AI/ML)本身变得越来越庞大和复杂,它们在内存中持有大量状态并长时间运行,这又带来了应用自身的脆弱性、容错能力以及对昂贵加速器(GPU)的高效管理问题,MemVerge 的出现正是为了解决这一系列应用层面的挑战。最后,当这些应用对单个节点的内存需求不断膨胀时,DRAM 本身的成本成为了主要的经济瓶颈,MEXT 则针对性地解决了这一硬件层面的成本优化问题。因此,架构师在进行技术选型时,与其说是进行技术偏好选择,不如说是对其技术栈核心痛点的一次精准诊断:问题的根源究竟是 I/O 延迟、应用弹性,还是内存成本?这个框架为后续的深入分析提供了强有力的视角。
系统架构的比较与剖析
本章将基于官方技术文档和白皮书,对三种技术的“如何实现”进行详细的技术分解,揭示其内部工作机制和设计哲学。
MEXT:预测性内存引擎架构
- 部署位置与透明性 MEXT 是一个纯软件解决方案,安装在单个物理机或虚拟机节点上。它的集成发生在操作系统底层,对上层的操作系统和应用程序完全透明,无需对现有应用进行任何代码修改或重新编译 2。
- 核心组件 MEXT 的系统架构主要由三个紧密协作的模块构成:
- 监控模块(Monitoring Module):这是一个轻量级的遥测内核模块(telemetry kernel module)。它的职责是持续不断地监控内存页的访问模式,通过追踪访问频率、时间间隔等指标,实时地识别出哪些页面是“热”的(被频繁访问),哪些已经变“冷”(长时间未被访问)2。
- 分层引擎(Tiering Engine):该引擎负责执行实际的数据移动操作。当监控模块识别出冷页面后,分层引擎会将其从宝贵的 DRAM 中“卸载”(offload)到一个预先配置好的、容量更大的高速 NVMe 闪存分区中 2。
- AI 预测引擎(AI Prediction Engine):这是 MEXT 的核心知识产权所在。该引擎接收监控模块提供的实时访问模式数据,并利用其内置的 AI 模型进行分析和预测。它的目标是预测出那些刚被卸载到闪存中的页面中,有哪些很可能在不久的将来被应用程序再次请求。一旦预测命中,它会抢在应用程序产生缺页中断(page fault)之前,主动地、透明地将这些页面从闪存预取回 DRAM 1。
- 工作机制 从操作系统的视角来看,安装 MEXT 后,系统的总可用内存表现为 DRAM 容量与 MEXT 管理的闪存分区容量之和 7。当应用程序发起一个内存访问请求时,理想情况是 MEXT 的 AI 引擎已经成功预测到了这次访问,并提前将对应的内存页加载到了 DRAM 中。此时,访问请求会直接在 DRAM 中命中,获得纳秒级的响应速度。如果发生预测失败或首次访问(冷启动),应用程序会触发一个缺页中断,此时 MEXT 系统会从闪存中读取页面到 DRAM,这个过程会带来微秒级的延迟,但避免了更慢的磁盘 I/O 1。MEXT 的性能表现,本质上取决于其 AI 预测引擎的命中率。

MemVerge:大内存虚拟化架构
- 部署位置与集成方式 MemVerge 是一个跨集群的系统软件层,它与 Kubernetes、Slurm、LSF 等主流集群资源管理器深度集成,统一管理集群内的内存和 GPU 资源 21。
- 核心组件 MemVerge 的架构是一个多层次的平台,其关键组件包括:
- 内存虚拟化平台(Memory Virtualization Platform):这是 MemVerge 技术栈的基石。它能够虚拟化并池化不同层级的内存硬件——包括 DRAM、持久性内存(PMem)和新兴的 CXL(Compute Express Link)内存——为上层应用提供一个统一的、可寻址的内存空间 15。平台内建了智能分层逻辑,可以根据数据的访问“温度”自动将热数据迁移到更快的层(如 DRAM),将冷数据放置在容量更大、成本更低的层(如 CXL 内存),从而在成本和性能之间取得平衡 31。
- ZeroIO™ 快照引擎(ZeroIO™ Snapshot Engine):这项专利技术是 MemVerge 实现应用容错的核心。它能够在几秒钟内,将应用程序在 DRAM 中的完整状态(可达 TB 级别)以内存到内存的方式快照到持久性内存层,整个过程不涉及任何传统的存储 I/O,因此对应用的干扰极小 15。这是其“透明检查点”功能的技术基础。
- GPU 编排与调度引擎(GPU Orchestration and Scheduling Engine):该组件负责管理整个集群的 GPU 资源。它采用智能共享算法来消除 GPU 的空闲时间,通过高级调度策略来满足不同作业的优先级需求。其独特的“GPU Surfing”功能,可以在原始 GPU 发生故障或被抢占(例如,在使用云上的 Spot 实例时)的情况下,将正在运行的 GPU 作业透明地迁移到集群中其他可用的 GPU 上,保证计算的连续性 18。
- AppCapsule 技术:这是 MemVerge 定义的一种应用封装格式。一个 AppCapsule 包含了应用程序的内存状态、相关文件和元数据,形成一个可移植的单元。基于 AppCapsule,MemVerge 实现了热重启(hot restart)、作业迁移和云爆发(cloud bursting)等高级功能 32。
可见 MemVerge 很多关键技术都是围绕内存数据本身的行为展开的,如内存快照:提高内存刷入持久性存储的IO效率,AppCapsule:应用级的内存封装,提升内存数据可移植、灵活性。

Alluxio:虚拟分布式文件系统架构
-
部署位置与架构模式 Alluxio 是一个分布式的中间件层,通常以独立的集群形式部署,并与计算集群(如 Kubernetes 上的 Spark 执行器)进行“同位部署”(co-located),以最大化数据局部性,减少网络传输 22。
-
核心组件(主从架构)Alluxio 采用经典的主从(Master-Worker)架构:
- Alluxio Master:集群的大脑和协调者。它负责管理系统所有的元数据,包括文件系统的命名空间(以 inode 树的形式组织)、文件到数据块的映射关系,以及所有数据块在各个 Worker 节点上的位置信息。Master 通过记录日志(journal)来保证元数据操作的持久性和容错性。一个关键的设计是,应用的数据流永远不会经过 Master 节点,Master 只处理元数据请求 30。其开源版采用单主节点模式(可配置备用主节点实现高可用),而企业版则提供了去中心化的元数据服务以支持更大规模的部署 28。
- Alluxio Worker:数据平面的主力。Worker 进程部署在集群的每个数据节点上,负责管理分配给 Alluxio 的本地存储资源。这些资源本身是分层的(通常包括内存 MEM、固态硬盘 SSD、机械硬盘 HDD)。Worker 的核心职责是以数据块(block)的形式存储数据,响应客户端的数据读写请求,并在缓存未命中时,与底层存储系统(UFS)交互以获取数据 30。
- Alluxio Client:应用程序与 Alluxio 系统交互的入口。它是一个客户端库,被集成到 Spark、Presto、PyTorch 等计算框架中。Client 与 Master 通信以执行元数据操作(例如,“文件 A 的数据块在哪里?”),并直接与 Worker 通信以执行数据操作(例如,“从 Worker-1 读取数据块 B”)。Alluxio 提供了丰富的 API,包括原生 Java API、HDFS 兼容 API、S3 API 以及用于 POSIX 兼容的 FUSE API 23。
-
工作机制(以读路径为例一个典型的 Alluxio 读操作流程如下:
- 应用程序通过 Alluxio Client 发起一个文件读取请求。
- Client 向 Master 查询该文件的元数据,包括其数据块列表及每个块所在的 Worker 节点位置。
- Master 返回数据块的位置信息。
- Client 优先尝试从本地的 Worker 节点读取数据(如果数据块恰好缓存在本地),这被称为“短路读取”(short-circuit read),性能最高。
- 如果数据不在本地,Client 会通过网络从持有该数据块的远程 Worker 节点读取。
- 如果数据根本不在 Alluxio 的缓存中(即缓存未命中),Master 会指派一个 Worker 节点负责从底层存储系统(如 S3)读取数据,将其作为一个新的数据块存入该 Worker 的本地分层存储中,然后才提供给 Client。这样,后续对该数据的访问就可以从缓存中快速获取 30。

为了直观地总结三者在架构设计上的核心差异,下表提供了一个多维度的比较。
表 2.1:架构特性矩阵
| 特性 | MEXT (mext.ai) | MemVerge | Alluxio |
| 抽象层级 | 操作系统内存页 | 应用程序状态(内存 + GPU) | 文件与对象(以数据块形式) |
| 作用范围 | 单节点 | 集群范围 | 集群范围 |
| 核心组件 | 内核模块、分层引擎、AI 预测引擎 | 内存虚拟化、ZeroIO™ 快照引擎、GPU 调度器 | Master、Worker、Client |
| 持久化模型 | 易失性(用于容量扩展) | 持久性(通过内存快照实现) | 缓存(持久化委托给 UFS) |
| 关键数据结构 | 页表元数据 | AppCapsule(应用状态快照) | Inode 树、数据块映射表 |
| 主要接口 | 对操作系统/应用透明 | Kubernetes Operator、CLI、API | 文件系统 API(Java、HDFS、S3、FUSE) |
从代码库看实现策略
本章将深入分析每个项目的开源代码库(如果存在),以验证其架构声明,并揭示其实现策略和社区生态。
MEXT:闭源的核心实现
- 代码库发现经过对 GitHub 等主流代码托管平台的详尽搜索,未能找到 mext.ai 公司为其核心产品“Predictive Memory”设立的公开源代码库。搜索到的名为“mext”的代码库均为不相关的项目,例如一个用于基准测试机器学习监控工具的项目 12。
- 结论推断由此可以断定,MEXT 是一个完全的商业化、闭源产品。其技术实现的核心,特别是其内核模块的底层细节和作为其最大差异化优势的 AI 预测引擎算法,均属于公司的商业机密。因此,对 MEXT 实现的分析只能依赖于其官方发布的技术文档和白皮书中描述的行为模式 2。
MemVerge:混合式开源生态系统
- 开源策略MemVerge 采用了一种混合的开源策略。其核心产品 Memory Machine 平台是商业软件,但公司积极维护并贡献了多个具有战略意义的开源项目,这些项目都可以在其官方 GitHub 组织(github.com/MemVerge)下找到 33。
- 代码库分析:splash
- 项目目的:这是一个为 Apache Spark 设计的开源、灵活的 shuffle 管理器 33。Spark 的 shuffle 过程是其性能瓶颈和稳定性的关键所在。
- 实现方式:splash 实现了 Spark 的 ShuffleManager 接口。其设计的精髓在于其可插拔的架构。代码中定义了一个 StorageFactory 接口 (com.memverge.splash.StorageFactory),允许用户自行开发插件来对接不同的后端存储系统(如 NFS、HDFS 等),从而将 shuffle 数据的存储逻辑与 shuffle 的计算逻辑解耦 37。这是一个典型的开源策略:通过解决社区中一个具体而普遍的痛点(Spark shuffle 的性能和可靠性),来展示公司在高性能数据管理领域的深厚技术实力,并建立品牌信誉。
- 代码库分析:MemMachine (面向 AI 代理的开源项目)
- 项目目的:这是 MemVerge 最新推出的一个开源项目,旨在为 AI 代理(Agent)和大型语言模型(LLM)提供一个持久化的、支持长上下文的内存层 38。
- 实现方式:该项目为 AI 代理提供了不同类型的“记忆”,如记录交互历史的“情景记忆”(Episodic memory)、存储用户偏好的“档案记忆”(Profile memory)以及保存技能和流程的“程序记忆”(Procedural memory)38。这是一个极具前瞻性的战略性开源举措,旨在围绕“AI 记忆”这一新兴领域建立一个社区和技术标准,从而将 MemVerge 的商业产品定位为这个新层次的企业级后端解决方案。其代码实现很可能以 Python 为主,以便与主流的 AI/ML 生态系统无缝对接。
- 代码库分析:Forks (containerd, alluxio)
- 发现:在 MemVerge 的 GitHub 组织中,可以发现他们 fork 了多个重要的基础设施项目,如容器运行时 containerd 和数据编排系统 alluxio 33。
- 结论推断:这表明 MemVerge 正在进行深度的底层集成工作。Fork containerd 可能意味着他们需要对容器运行时进行定制化修改,以便更好地管理容器的内存状态,或为其检查点机制提供更底层的支持。Fork alluxio 则暗示他们可能将 Alluxio 作为一个组件使用,或者正在探索如何将自己的内存技术与 Alluxio 的数据缓存技术进行结合,以提供更全面的解决方案。
Alluxio:成熟的开源基金会项目
- 开源策略Alluxio 是一个教科书式的成功开源项目案例。它由 Alluxio 开源基金会拥有和管理,拥有一个庞大而活跃的社区。同时,Alluxio 公司在此基础上提供商业化的企业版,增加了如增强的安全性、更高的性能和企业级支持等高级功能 26。
- 代码库分析:Alluxio/alluxio
- 语言与结构:项目核心主要使用 Java 编写,这反映了其起源于 Hadoop/Spark 生态系统的历史 28。整个代码库结构清晰,采用 Maven 进行模块化管理。
- 关键代码位置:
- Master 实现:管理命名空间、日志记录和块元数据的核心逻辑位于 core/server/master/ 目录下。DefaultAlluxioMaster.java 和 FileSystemMaster.java 等文件是 Master 服务运行的核心。
- Worker 实现:管理分层存储(包括分配器 Allocator 和驱逐器 Evictor)、处理数据块读写以及与底层 UFS 交互的代码位于 core/server/worker/ 目录下。DefaultAlluxioWorker.java 是 Worker 服务的入口,而具体的分层存储管理逻辑则在 block/ 等子包中实现。
- 分层存储逻辑:关于存储层级(MEM, SSD, HDD)的定义,以及数据块的分配和驱逐策略(如 LRU - 最近最少使用)的具体实现,正是在 Worker 的块管理模块中。尽管具体文件名未在资料中列出,但根据其架构描述,这是其逻辑上的归属位置 28。
- Client 实现:客户端的文件系统 API、与 Master 和 Worker 的通信协议等逻辑位于 core/client/ 目录下。
- CSI 与 Kubernetes 集成:Alluxio/alluxio-csi 代码库(现已合并到主库)展示了其容器存储接口(CSI)驱动的实现,该部分使用 Go 语言编写 41。这是 Alluxio 在云原生环境中部署的关键部分,它允许 Kubernetes 中的 Pod 将 Alluxio 作为一个符合 POSIX 标准的卷来挂载和使用。
每家公司的开源策略都深刻地反映了其架构哲学和市场进入策略。MEXT 的核心价值在于其专有的 AI 算法,开源等于放弃核心知识产权,因此它选择闭源。MemVerge 的价值在于其为企业提供的整体化、端到端的应用状态管理和资源编排平台。他们策略性地使用开源:通过 splash 解决一个细分领域的痛点来在 Spark 社区建立技术信誉;通过新的 MemMachine 项目来创造并引领一个全新的“AI 记忆”赛道,为未来的商业产品铺路。他们对底层项目的 fork 表明其具备深入基础设施栈进行改造的能力。Alluxio 的价值则在于其广泛的生态系统兼容性和巨大的装机量。一个强大的开源基金会是其成为数据编排领域事实标准的基石,这鼓励了广泛的社区参与和贡献,形成了强大的生态护城河,其企业版则在此基础上通过提供增值服务来盈利。因此,潜在客户在选择时,不仅是在评估技术本身,也是在评估其背后的商业模式和社区生态。选择 Alluxio 意味着融入一个庞大的开源生态;选择 MemVerge 意味着与一个提供全栈解决方案并积极回馈社区的公司合作;选择 MEXT 则意味着购买一项特定的、高价值的专有技术授权。
差异化的应用场景与生态系统适配
本章将综合前述所有分析,提供可操作的指导,明确每种技术最擅长的领域,并探讨它们在实际部署中的表现。
每种技术的“标志性”用例
- MEXT 的标志性用例:为内存数据库降本增效
- 场景描述:一家大型电商公司使用一个庞大的 Redis 集群来存储用户会话状态和实时商品目录。随着业务增长,集群的内存使用量持续攀升,导致他们不得不频繁升级到更大、更昂贵的云服务器实例,内存成本已成为主要的运营支出。
- 解决方案:通过在 Redis 节点上安装 MEXT,该公司可以使用内存配置较低、成本更优的服务器实例,并利用 NVMe 闪存来扩展其有效内存容量。MEXT 的 AI 引擎通过学习键值存储的访问模式,能够智能地将访问频繁的“热”键(如热门商品)保留在 DRAM 中,同时将不常访问的“冷”键(如长尾商品或不活跃用户会话)透明地分层到闪存。最终,他们在保持了业务所需内存容量的同时,将服务器成本降低了 40% 3。针对 Redis、Neo4j 和 Memcached 的基准测试也表明,在 DRAM 与闪存各占 50% 的配置下,MEXT 可以达到接近纯 DRAM 的性能水平 1。
- MemVerge 的标志性用例:保障云上 AI 训练的连续性与经济性
- 场景描述:一家金融服务公司正在使用云服务提供商的竞价实例(Spot Instances)来微调一个大型语言模型(LLM),以大幅节省计算成本。整个训练任务需要持续运行 24 小时。他们面临的核心风险是,竞价实例可能随时被云厂商收回,导致长达数小时的训练成果丢失,造成巨大的时间和金钱浪费。
- 解决方案:该公司部署了 MemVerge.ai 平台。Memory Machine 软件通过其透明检查点功能,每隔 30 分钟自动将训练作业的完整内存状态(包括模型权重、优化器状态等)快照到持久性内存中。当一个竞价实例被收回时,MemVerge 会捕获这个事件,保存应用的 AppCapsule,并指挥编排器在另一个新的竞价实例上自动重启作业。作业从最新的快照恢复,整个过程仅需几秒钟,最多只会损失 30 分钟的计算时间,而不是之前的 24 小时 17。通过这种方式,他们实现了高达 90% 的计算成本节约,同时保证了任务的最终完成 17。
- Alluxio 的标志性用例:加速混合云环境下的数据分析
- 场景描述:一家全球零售巨头的数据分析团队,其计算集群(运行 Presto/Trino)为了成本效益部署在云服务商的 us-west-2 区域,而他们 PB 级的数据湖则统一存储在 us-east-1 区域的 S3 存储桶中。分析师在运行即席查询时,由于需要跨区域读取大量数据,查询性能非常低下,并且公司需要支付高昂的跨区域数据传输(egress)费用。
- 解决方案:他们在 us-west-2 区域,与 Presto 集群同位部署了一个 Alluxio 集群,并将 us-east-1 的 S3 存储桶挂载到 Alluxio 的命名空间下。当分析师第一次运行查询时,Alluxio 会从 S3 拉取所需的数据并缓存在本地(us-west-2 区域内)。当其他分析师或后续的查询需要访问相同的数据时,请求将直接由本地的 Alluxio 缓存以内存或本地网络速度提供服务。这使得查询性能提升了高达 10 倍,同时由于数据不再需要频繁地跨区域传输,数据出口费用也大幅降低 24。
性能概况与权衡
- MEXT:其性能表现高度依赖于 AI 预测引擎的命中率。对于访问模式规律、可预测的工作负载,高命中率可以带来接近纯 DRAM 的性能。然而,对于访问模式完全随机、无规律的工作负载,低命中率将导致性能下降至接近底层闪存的水平。因此,MEXT 的权衡是用概率性的性能表现换取确定性的成本节约。
- MemVerge:其主要的性能权衡是为了实现容错而引入的轻微检查点开销。用户可以配置检查点的频率,在应用的弹性和性能开销之间找到平衡点。对于 GPU 编排,虽然可能会引入一些调度延迟,但其通过消除资源闲置和实现作业迁移,能够将整个集群的 GPU 有效利用率和吞吐量提升高达 5 倍,从而极大地提高了总体投资回报率 18。其权衡是牺牲微小的单点性能,换取系统级的弹性、可靠性和资源效率。
- Alluxio:其性能表现直接取决于缓存命中率。对于“热”数据(已在缓存中),Alluxio 提供极佳的读取性能。对于“冷”数据(需要从底层存储拉取),其性能受限于底层存储的速度加上 Alluxio 的处理开销。因此,Alluxio 的权衡是投入缓存集群的基础设施成本,换取 I/O 性能的提升和对底层存储系统访问成本(包括 API 调用费和数据传输费)的节约。
协同作用与边界划分
- 边界划分:从根本上看,这三种技术并非直接竞争关系,因为它们在系统堆栈中的操作层面截然不同。用户不会在 Alluxio 和 MEXT 之间选择一个来解决同一个问题。Alluxio 解决的是分布式数据访问问题,而 MEXT 解决的是单节点内存容量的经济性问题。MemVerge 则关注于在 Alluxio 和 MEXT 所构建的高性能、大容量基础设施之上,如何保障有状态应用的稳定运行。
- 协同作用示例 1 (Alluxio + MEXT):一个 Alluxio Worker 节点可以部署在安装了 MEXT 的服务器上。Alluxio Worker 的最高速缓存层是 DRAM。通过 MEXT,可以以更低的硬件成本扩展该 Worker 节点的有效 DRAM 容量,使其能够缓存更多来自底层存储系统的数据块,从而提高整个 Alluxio 集群的缓存容量和命中率。
- 协同作用示例 2 (Alluxio + MemVerge):一个由 MemVerge 编排的 AI 训练作业需要读取其训练数据集。该作业可以不直接从 S3 读取,而是通过一个 Alluxio 集群来读取。在这种架构中,MemVerge 负责管理训练应用本身的状态、实现容错和 GPU 调度,而 Alluxio 则负责加速其数据输入管道,确保 GPU 不会因为数据加载缓慢而空闲。有趣的是,MemVerge 的官方 GitHub 账号中甚至包含了对 Alluxio 的 fork,这强烈暗示了他们已经探索过或正在实现这种协同工作的可能性 33。
为了给架构师提供一个清晰、规范的决策指南,下表将常见工作负载与这三种技术的适用性进行了匹配。
工作负载-技术适用性矩阵
| 工作负载 | MEXT (mext.ai) | MemVerge | Alluxio |
| 大型内存数据库 (如 Redis) | 主要适用:直接扩展数据库节点的内存容量,降低 TCO。 | 次要适用:可为数据库实例提供快照/恢复,但不是其核心场景。 | 不适用:Alluxio 用于文件/对象访问,而非键值存储的缓存。 |
| 交互式 SQL 查询 (如 Presto/Trino) | 次要适用:可扩展工作节点的内存,但这类负载的瓶颈通常是 I/O 而非内存容量。 | 不适用:这类查询引擎通常是无状态的,不属于长时间运行的有状态应用。 | 主要适用:典型的核心用例。将远程数据缓存在计算节点本地,可将查询速度提升数个数量级。 |
| 分布式 LLM 训练 | 次要适用:可扩展每个节点上用于数据预处理阶段的 CPU 内存。 | 主要适用:标志性用例。通过检查点提供容错,通过编排提高 GPU 利用率。 | 主要适用:加速数据加载管道(从 S3/HDFS 读取训练数据),确保 GPU 始终有数据可处理。 |
| 批处理 ETL (如 Spark) | 不适用:ETL 任务通常受限于 I/O 或 CPU,而非内存容量。 | 次要适用:可为非常漫长、复杂的 Spark 作业提供检查点。其 splash 项目直接针对 Spark shuffle 优化。 | 主要适用:缓存输入和中间数据,加速多阶段作业,并实现步骤间的数据共享。 |
| 实时分析 / HPC | 次要适用:如果模拟或分析的状态超出了单个节点的 DRAM 容量,则非常有用。 | 主要适用:为长时间运行的科学计算模拟提供检查点是 HPC 的经典需求。 | 次要适用:可用于从远程存储库为模拟任务预加载(stage)输入数据。 |
结论:应对数据瓶颈的多层次方法
MEXT、MemVerge 和 Alluxio 并非可以互相替代的通用解决方案,而是针对现代数据基础设施中不同层面、不同性质问题的专用工具。它们共同构成了一个应对复杂性能挑战的、多层次的解决方案组合。
为系统架构师和技术决策者提供的最终决策框架可以总结如下:
- 如果您的核心问题是 “我的数据库或应用程序需要的内存超出了单台服务器的经济承受能力”,那么您应该首先调研 MEXT。
- 如果您的核心问题是 “我长时间运行的 AI/HPC 作业非常脆弱,频繁失败,而且我的 GPU 集群利用率低下”,那么您应该首先调研 MemVerge。
- 如果您的核心问题是 “我的分布式计算作业非常缓慢,因为我的数据存储在远程的数据湖或对象存储中”,那么您应该首先调研 Alluxio。
展望未来,数据基础设施的发展趋势正朝着一个更加模块化、可组合的堆栈演进。在这个新的范式中,架构师将不再寻求一个“万能”的平台,而是会像搭积木一样,将 MEXT、MemVerge 和 Alluxio 这类高度专业化的解决方案组合在一起,根据其特定的工作负载特性,构建出兼具弹性、高性能和成本效益的定制化系统。理解每种工具的精确“用武之地”,将是未来数据架构师的核心竞争力之一。
参考资料
- AI-Powered Predictive Memory: - DRAM Performance at Flash Cost, https://files.futurememorystorage.com/proceedings/2025/20250806_BMKT-202-1_Smerdon_v2.pdf
- About - MEXT AI, https://www.mext.ai/about
- MEXT AI, https://www.mext.ai/
- MEXT – Clear Ventures, https://clear.ventures/companies/mext/
- What is DRAM Memory? | Understanding Dynamic Random Access Memory - Lenovo, https://www.lenovo.com/us/en/glossary/what-is-dram/
- Dynamic random-access memory - Wikipedia, https://en.wikipedia.org/wiki/Dynamic_random-access_memory
- 2X Memory Capacity in 2 Seconds - MEXT AI, https://www.mext.ai/blog/2x-memory-capacity-in-2-seconds
- Product - MEXT AI, https://www.mext.ai/product
- About MEXT, https://www.mext.go.jp/en/about/index.htm
- Japanese Government (MEXT) Scholarship Program for U.S. Citizens | Embassy of Japan in the United States of America, https://www.us.emb-japan.go.jp/itpr_en/mext-scholarship-info.html
- MEXT : MEXT : Ministry of Education, Culture, Sports, Science and Technology, https://www.mext.go.jp/en/
- loglabs/mext: Benchmarking ML monitoring tools. - GitHub, https://github.com/loglabs/mext
- smartsystemslab-uf/MeXT-SE - GitHub, https://github.com/smartsystemslab-uf/MeXT-SE
- MemVerge Corporate Profile, https://memverge.com/memverge-corporate-profile/
- Memory Machine Data Sheet - MemVerge, https://memverge.ai/memory-machine-data-sheet/
- Memory Machine™ - Ragnar Marketing |, https://ragnarmarketing.com/wp-content/uploads/2023/08/Data-Sheet_Memory-Machine.pdf
- MemVerge's Memory Machine AI May Help Avert an Acute Crisis in Tech - Techstrong.ai, https://techstrong.ai/aiops/memverges-memory-machine-ai-may-help-avert-an-acute-crisis-in-tech/
- MemVerge.ai - MemVerge, https://memverge.com/memverge-ai/
- MemVerge Memory Machine Solution - Supermicro, https://www.supermicro.com/solutions/solution-brief_MemVerge.pdf
- MemVerge.ai Documentation - Memory Machine, https://docs.memverge.com/AI/
- Memory Machine – AI - MemVerge, https://memverge.com/memory-machine-ai/
- Alluxio Architecture and Data Flow, https://www.alluxio.io/whitepapers/alluxio-architecture-and-data-flow
- Alluxio | Home, https://www.alluxio.io/
- Data Analytics Acceleration - Alluxio, https://www.alluxio.io/enterprise-data
- White Papers - Alluxio, https://www.alluxio.io/white-papers
- Solving speed, scale, and scarcity for AI and Data Platform teams. - Alluxio, https://www.alluxio.io/about
- Alluxio - Wikipedia, https://en.wikipedia.org/wiki/Alluxio
- Alluxio/alluxio: Alluxio, data orchestration for analytics and ... - GitHub, https://github.com/Alluxio/alluxio
- Alluxio AI Overview, https://www.alluxio.io/alluxio-ai-overview
- Architecture | Alluxio, https://documentation.alluxio.io/os-en/overview-1/architecture
- Memory Machine X - MemVerge, https://memverge.com/wp-content/uploads/Memory-Machine-X-Brochure.pdf
- Memory Machine™ - MemVerge, https://memverge.com/wp-content/uploads/2022/10/DataSheet_MemoryMachine_CloudEditionv8.pdf
- MemVerge - GitHub, https://github.com/MemVerge
- Repositories - MemVerge - GitHub, https://github.com/orgs/MemVerge/repositories
- MemVerge Introduces Open Source Solution to Improve Spark Shuffle Processes, https://memverge.com/memverge-introduces-open-source-solution-to-improve-spark-shuffle-processes/
- MemVerge Introduces Open Source Solution to Improve Spark Shuffle Processes, https://www.prnewswire.com/news-releases/memverge-introduces-open-source-solution-to-improve-spark-shuffle-processes-300956134.html
- MemVerge/splash: Splash, a flexible Spark shuffle ... - GitHub, https://github.com/MemVerge/splash
- MemVerge: MemMachine - Open Source Project (Memories That Last), https://memverge.ai/
- MemVerge unveils open source AI memory layer for LLMs - Blocks and Files, https://blocksandfiles.com/2025/09/24/memverges-ambitious-long-context-ai-memmachine-memory/
- Community - Alluxio, https://www.alluxio.io/community
- Alluxio/alluxio-csi - GitHub, https://github.com/Alluxio/alluxio-csi
- Hybrid and Multi-Cloud Architectures that Scale - Alluxio, https://www.alluxio.io/hybrid-multi-cloud-architecture
- Faster Presto Queries, Lower Infra Costs - Alluxio, https://www.alluxio.io/presto
Notice:Human's prompt, Datasets by Gemini-2.5-Pro-DeepResearch